There are several statistics that can be used to gauge the strength of the association between two nominal variables. They are used as measures of effect size for tests of association for nominal variables.
The statistics phi and Cramér’s V are commonly used. Cramér’s V varies from 0 to 1, with a 1 indicting a perfect association. phi varies from –1 to 1, with –1 and 1 indicating perfect associations. phi is available only for 2 x 2 tables.
Cohen’s w is similar to Cramér’s V in use, but it’s upper value is not limited to 1.
The odds ratio is appropriate for some contingency tables. It is useful when the table describes a bivariate response among groups. For example, disease or no disease among males and females. Or, pass or fail among locations.
Cohen’s h is used to compare the difference in two proportions. It can be used in 2 x 2 contingency tables in cases where it makes sense to compare the proportions in rows or columns. It can also be used in cases where proportions are known but the actual counts are not. A value of 0 indicates no difference in proportions, and the difference between proportions of 0.00 and 1.00 results in a value of ± pi (c. 3.14).
Goodman and Kruskal’s lambda statistic is also used to gauge the
strength of the association between two nominal variables. It is formulated so
that one dimension on the table is considered the independent variable, and one
is considered the dependent variable, so that the independent variable is used
to predict the dependent variable. It varies from 0 to 1.
Another measure of association is Tschuprow's T. It is similar to Cramér’s V, and they are equivalent for square tables (one with an equal number of rows and columns).
Appropriate data
• Two nominal variables with two or more levels each. Usually expressed as a contingency table.
• Experimental units aren’t paired.
• For phi, the table is 2 x 2 only.
• For odds ratio, one variable is bivariate. That is, it has two levels.
Hypotheses
• There are no hypotheses tested directly with these statistics.
Other notes and alternative tests
• Freeman’s theta and epsilon squared are used for tables with one ordinal variable and one nominal variable.
• For tables with two ordinal variables, Kendall’s Tau-b, Goodman and Kruskal's gamma, and Somers’ D are used.
Interpretation of statistics
The interpretation of measures of association is always relative to the discipline, the specific data, and the aims of the analyst. Sometimes guidelines are given for “small”, “medium”, and “large” effects—for example from Cohen (1988) for behavioral sciences—but it is important to remember that these are still relative to the discipline and type of data. A smaller effect size may be considered “large” in psychology or behavioral science, but may be considered quite small in a physical science such as chemistry. The specific conditions of the study are important as well. For example, one would expect the difference in knowledge between a group completely ignorant of a subject and one educated in the subject to be large, but the difference between two groups educated in the same subject with different methods might be small.
The interpretation for odds ratio presented here was derived from that for Cohen’s h, for 2 x 2 tables. Note that the cutoffs for interpretation for odds ratio shown here are different from those given in the Tests for Paired Nominal Data chapter, and are different than those from other internet sources.
|
|
Small
|
Medium |
Large |
|
Cohen’s w |
0.10 – < 0.30 |
0.30 – < 0.50 |
≥ 0.50 |
|
phi |
0.10 – < 0.30 |
0.30 – < 0.50 |
≥ 0.50 |
|
Cohen’s h |
0.20 – < 0.50 |
0.50 – < 0.80 |
≥ 0.80 |
|
Cramér’s V, k = 2* |
0.10 – < 0.30 |
0.30 – < 0.50 |
≥ 0.50 |
|
Cramér’s V, k = 3* |
0.07 – < 0.20 |
0.20 – < 0.35 |
≥ 0.35 |
|
Cramér’s V, k = 4* |
0.06 – < 0.17 |
0.17 – < 0.29 |
≥ 0.29 |
|
Odds ratio |
1.53 – < 3.00 |
3.00 – < 6.52 |
≥ 6.52 |
________________________________
Adapted from Cohen (1988).
* k is the minimum number of categories in either rows or columns.
Packages used in this chapter
The packages used in this chapter include:
• rcompanion
• vcd
• psych
• DescTools
• epitools
The following commands will install these packages if they are not already installed:
if(!require(rcompanion)){install.packages("rcompanion")}
if(!require(vcd)){install.packages("vcd")}
if(!require(psych)){install.packages("psych")}
if(!require(DescTools)){install.packages("DescTools")}
if(!require(epitools)){install.packages("epitools")}
Examples for measures of association for nominal variables
Cramér’s V
Input =("
County Pass Fail
Bloom 21 5
Cobblestone 6 11
Dougal 7 8
Heimlich 27 5
")
Matrix = as.matrix(read.table(textConnection(Input),
header=TRUE,
row.names=1))
Matrix
library(rcompanion)
cramerV(Matrix,
digits=4)
Cramer V
0.4387
library(vcd)
assocstats(Matrix)
Phi-Coefficient : NA
Cramer's V : 0.439
library(DescTools)
CramerV(Matrix,
conf.level=0.95)
Cramer V lwr.ci upr.ci
0.4386881 0.1944364 0.6239856
phi
Input =("
Sex Pass Fail
Male 49 64
Female 44 24
")
Matrix.2 = as.matrix(read.table(textConnection(Input),
header=TRUE,
row.names=1))
Matrix.2
library(psych)
phi(Matrix.2,
digits = 4)
[1] -0.2068
library(DescTools)
Phi(Matrix.2)
[1] 0.206808
### It appears that DescTools always produces a
positive value.
library(rcompanion)
cramerV(Matrix.2)
Cramer V
0.2068
### Note that Cramer’s V is the same as the
absolute value
### of phi for 2 x 2 tables.
Odds ratio
The oddsratio function in the epitools package calculates the odds ratio for a contingency table of two responses, given in the columns, and treatments or groups given in rows. By default, the function assumes that the top row is the control group. The function can calculate the odds ratio a few different ways. If the option method=“wald” is used, the result for the first example would be the same as the odds of Female failing (24/44) divided by the odds of Male failing (64/49), or 0.418. The calculation by the default median unbiased estimation is slightly different. For tables larger than 2 x 2, the top row is used as the control for each other row.
Input =("
Sex Pass Fail
Male 49 64
Female 44 24
")
Matrix.2 = as.matrix(read.table(textConnection(Input),
header=TRUE,
row.names=1))
Matrix.2
library(epitools)
oddsratio(Matrix.2)$measure
odds ratio with 95% C.I. estimate lower
upper
Male 1.000000 NA NA
Female 0.420623 0.2229345 0.7791587
Input =("
County Pass Fail
Bloom 21 5
Cobblestone 6 11
Dougal 7 8
Heimlich 27 5
")
Matrix = as.matrix(read.table(textConnection(Input),
header=TRUE,
row.names=1))
Matrix
library(epitools)
oddsratio(Matrix)$measure
odds ratio with 95% C.I. estimate lower upper
Bloom 1.0000000 NA NA
Cobblestone 7.1542726 1.846641 32.389543
Dougal 4.5405648 1.123581 20.551625
Heimlich 0.7813714 0.186609 3.265344
Cohen’s w
Input =("
County Pass Fail
Bloom 21 5
Cobblestone 6 11
Dougal 7 8
Heimlich 27 5
")
Matrix = as.matrix(read.table(textConnection(Input),
header=TRUE,
row.names=1))
Matrix
library(rcompanion)
cohenW(Matrix)
Cohen w
0.4387
### Note that because the smallest dimension in
the table is 2,
the value of Cohen’s w is the same as that for
Cramer’s V.
Cohen’s h
Input =("
Sex Pass Fail
Male 49 64
Female 44 24
")
Matrix.2 = as.matrix(read.table(textConnection(Input),
header=TRUE,
row.names=1))
Matrix.2
library(rcompanion)
cohenH(Matrix.2,
observation = "row",
digits = 3)
Group Proportion
1 Male 0.434
2 Female 0.647
Cohen's h
0.432
Goodman Kruskal lambda
Input =("
County Pass Fail
Bloom 21 5
Cobblestone 6 11
Dougal 7 8
Heimlich 27 5
")
Matrix = as.matrix(read.table(textConnection(Input),
header=TRUE,
row.names=1))
Matrix
library(DescTools)
Lambda(Matrix,
direction="column")
[1] 0.2068966
### County predicts Pass/Fail
Tschuprow's T
Input =("
County Pass Fail
Bloom 21 5
Cobblestone 6 11
Dougal 7 8
Heimlich 27 5
")
Matrix = as.matrix(read.table(textConnection(Input),
header=TRUE,
row.names=1))
Matrix
library(DescTools)
TschuprowT(Matrix)
[1] 0.3333309
Optional analysis: using effect size statistics when counts are not known
One property of effect size statistics is that they are not affected by sample size. This allows some to be used when proportions are known for a contingency table, but actual counts are not known.
As an example, we could analyze the proportions of votes for the Democratic candidate in 2016 and 2018 in Pennsylvania’s 18th Congressional District. The 2016 data are for the presidential race where Hilary Clinton was the Democratic candidate. The 2018 data are for the House of Representatives election where Conor Lamb was the Democratic candidate.
Note that the effect sizes here are considered “small” by Cohen’s guidelines, but notable for American politics at the national level.
Input =("
Democrat Not.Democrat
2016 0.380 0.620
2018 0.498 0.502
")
Penn18 = as.matrix(read.table(textConnection(Input),
header=TRUE,
row.names=1))
Penn18
Democrat Not.Democrat
2016 0.380 0.620
2018 0.498 0.502
library(rcompanion)
cohenH(Penn18,
observation = "row",
digits = 3)
Group Proportion
1 2016 0.380
2 2018 0.498
Cohen's h
0.238
library(psych)
phi(Penn18,
digits = 3)
[1] -0.119
library(rcompanion)
cramerV(Penn18,
digits=3)
Cramer V
0.119
Optional analysis: Cohen’s h and prop.test for paired data when subject matching isn’t known
In the chapter on Tests for Paired Nominal Data, there is an example measuring rain barrel adoption before and after a class.
In this example, the identity of subjects was matched before and after, and the table could be analyzed with McNemar’s test or a similar test, and the effect size could be determined with Cohen’s g.
Before After.yes After.no
Before.yes 9 5
Before.no 17 15
However, if the subjects identities were not recorded in a manner that allowed for this matching, we could still measure the difference in proportions with Cohen’s h and with prop.test.
Input =("
Time Yes No
Before 14 32
After 26 20
")
Unmatched = as.matrix(read.table(textConnection(Input),
header=TRUE,
row.names=1))
Unmatched
library(rcompanion)
cohenH(Unmatched,
observation = "row",
digits = 3)
Group Proportion
1 Before 0.304
2 After 0.565
Cohen's h
0.533
Yes = c(14, 26)
Trials = c(14+32, 26+20)
prop.test(Yes, Trials)
2-sample test for equality of proportions with continuity correction
data: Yes out of Trials
X-squared = 5.3519, df = 1, p-value = 0.0207
alternative hypothesis: two.sided
95 percent confidence interval:
-0.47806470 -0.04367443
sample estimates:
prop 1 prop 2
0.3043478 0.5652174
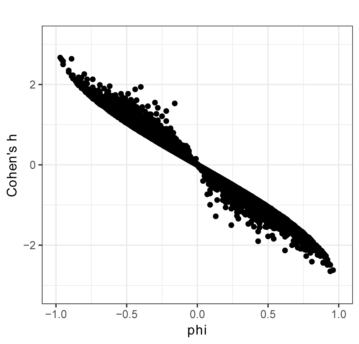
Optional: Comparing phi and Cohen’s h for a 2 x 2 table
For a 2 x 2 table, Cohen’s h and phi do not follow a strictly monotonic relationship. Both statistics equal zero when there is no relationship, and Cohen’s h approaches pi as phi approaches –1. (As calculated here, the statistics have a negative relationship.) But there is variability in their values in between these endpoints for some simulated data.
In the second figure below, the colors indicate Cohen’s interpretation of less-than-small, small, medium, and large as the blue becomes darker. Note that the interpretations across the two statistics may vary for the same data, as is evidenced by the fact that the plotted values do not go through the corner of the rectangle delineating the medium and large interpretations. For example, for a phi of approximately –0.40 (medium), Cohen’s h are likely to range from 0.82 to 1.17, which would be interpreted as a large effect.


Optional analysis: changing the order of the table
Note that if we change the order of the rows in the table, the results for Cramér’s V, Cohen’s w, and lambda (with direction=column) do not change. This is because these statistics treat the variables as nominal and not ordinal.
Input =("
County Pass Fail
Heimlich 27 5
Bloom 21 5
Dougal 7 8
Cobblestone 6 11
")
Matrix.3 = as.matrix(read.table(textConnection(Input),
header=TRUE,
row.names=1))
Matrix.3
### Cramer’s V
library(rcompanion)
cramerV(Matrix.3,
digits=4)
Cramer V
0.4387
### Cohen’s w
cohenW(Matrix.3)
Cohen w
0.4387
### Goodman Kruskal lambda
library(DescTools)
Lambda(Matrix.3,
direction="column")
### Treat County as independent variable
[1] 0.2068966
Optional analysis: comparing statistics
The following examples may give some sense of the difference between Cramér’s V, and lambda.
Input =("
X Y1 Y2
X1 10 0
X2 0 10
")
Matrix.x = as.matrix(read.table(textConnection(Input),
header=TRUE,
row.names=1))
library(rcompanion)
cramerV(Matrix.x)
Cramer V
1
library(rcompanion)
cohenW(Matrix.x)
Cohen w
1
library(DescTools)
Lambda(Matrix.x,
direction="column")
[1] 1
Input =("
X Y1 Y2
X1 10 0
X2 10 10
")
Matrix.y = as.matrix(read.table(textConnection(Input),
header=TRUE,
row.names=1))
library(rcompanion)
cramerV(Matrix.y)
Cramer V
0.5
library(rcompanion)
cohenW(Matrix.y)
Cohen w
0.5
library(DescTools)
Lambda(Matrix.y,
direction="column")
[1] 0
### X predicts Y.
Input =("
X Y1 Y2
X1 10 0
X2 10 10
X3 10 20
X4 10 30
")
Matrix.z = as.matrix(read.table(textConnection(Input),
header=TRUE,
row.names=1))
library(rcompanion)
cramerV(Matrix.z)
Cramer V
0.4488
library(rcompanion)
cohenW(Matrix.z)
Cohen w
0.4488
library(DescTools)
Lambda(Matrix.z,
direction="column")
[1] 0.25
### X predicts Y.
References
Cohen, J. 1988. Statistical Power Analysis for the Behavioral Sciences, 2nd Edition. Routledge.